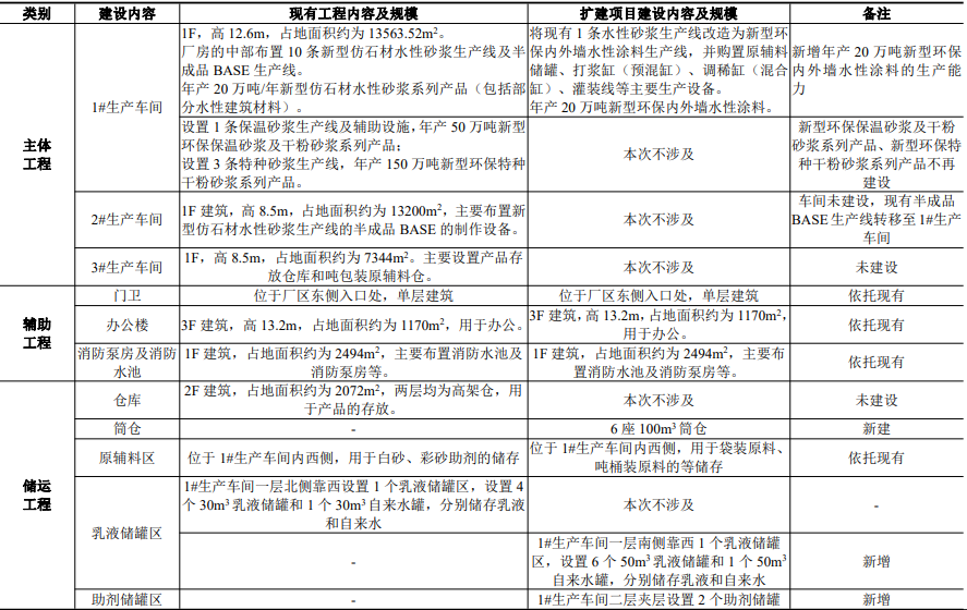
立邦新型材料(安徽)有限公司位于合肥新站高新技术产业开发区魏武路与九顶山路交口。现有项目《立邦新型环保建筑材料安徽生产基地一期项目环境影响报告表》于2020年10月15日取得合肥市环境保护局高新技术产业开发区分局的批复文件(环建审(新)字〔2020〕104 号)。目前已建成10条新型仿石材水性砂浆生产线及配套的公辅、储运及环保设施,实现年产20万吨/年新型仿石材水性砂浆系列产品(包括部分水性建 筑材料)的生产能力,并于2022年10月26日完成了阶段性竣工环境保护验收。受市场环境影响,《立邦新型环保建筑材料安徽生产基地一期项目环境影响报告表》中批复的年产150万吨新型环保特种干粉砂浆系列产品、50万吨新型环保保温砂浆及干粉砂浆系列产品不再建设。
随着市场发展需求,立邦新型材料(安徽)有限公司拟实施“立邦新型材料(安徽) 有限公司水性涂料技改项目”,将现有厂区内1条水性砂浆生产线改造为新型环保内外墙水性涂料生产线,并购置原辅料储罐、打浆缸(预混缸)、调稀缸(混合缸)、灌装 线等主要生产设备,改造现有管廊、储运系统等相关配套公辅设施。技改扩建项目可实 现新增年产20万吨新型环保内外墙水性涂料的生产能力。通过调整工作班制(由单班制 [每班 8h、年工作300天]改为四班三运转制[每班8h、年工作300天])、延长现有水性 砂浆生产线运行时间(由 2222h/a延长至 6667h/a),保持现有年产20万吨/年新型仿石 材水性砂浆系列产品(包括部分水性建筑材料)生产能力不变。
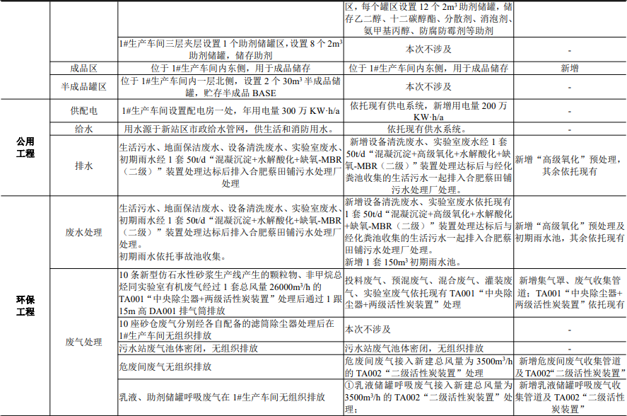
技改扩建项目建设内容一览表



技改扩建项目主要产品及产能情况一览表

立邦新型材料(安徽)有限公司《立邦新型环保建筑材料安徽生产基地一期项目环 境影响报告表》于2020年10月15日取得合肥市环境保护局高新技术产业开发区分局的 批复文件(环建审(新)字〔2020〕104 号)。目前已建成10条新型仿石材水性砂浆生 产线及配套的公辅、储运及环保设施,实现年产20万吨/年新型仿石材水性砂浆系列产 品(包括部分水性建筑材料)的生产能力,并于2022年10月26日完成了阶段性竣工环 境保护验收。受市场环境影响,《立邦新型环保建筑材料安徽生产基地一期项目环境影 响报告表》中批复的年产 150万吨新型环保特种干粉砂浆系列产品、50万吨新型环保保 温砂浆及干粉砂浆系列产品不再建设。


